社科网首页
客户端
报刊投稿
邮箱
English
今日访问人数
加载中
累计访问人数
加载中
请注意
本站正在进行改版调整,部分信息可能不尽准确,仅供参考。
首页
所概况
欧洲所简介
中国社会科学院欧洲研究所(前身为西欧研究所)成立于1981年5月,是专门从事欧洲政治、经济、法律、社会、文化、历史、国际关系、大国战略等研究的国家级科研机构。
详情
现任领导
赵岚
党委书记
冯仲平
所长、党委副书记
赵江林
纪委书记、副所长
杨原
副所长
组织机构
处室(部)
欧洲经济研究室
欧洲政治研究室
欧洲社会文化研究室
国际关系研究室
中东欧研究室
欧盟法研究室
欧洲历史研究室
大国与战略研究室
《欧洲研究》编辑部
办公室
研究中心
马克思主义与欧洲文明研究中心
中德合作研究中心
西班牙研究中心
科研工作
学科建设
区域研究
国别研究
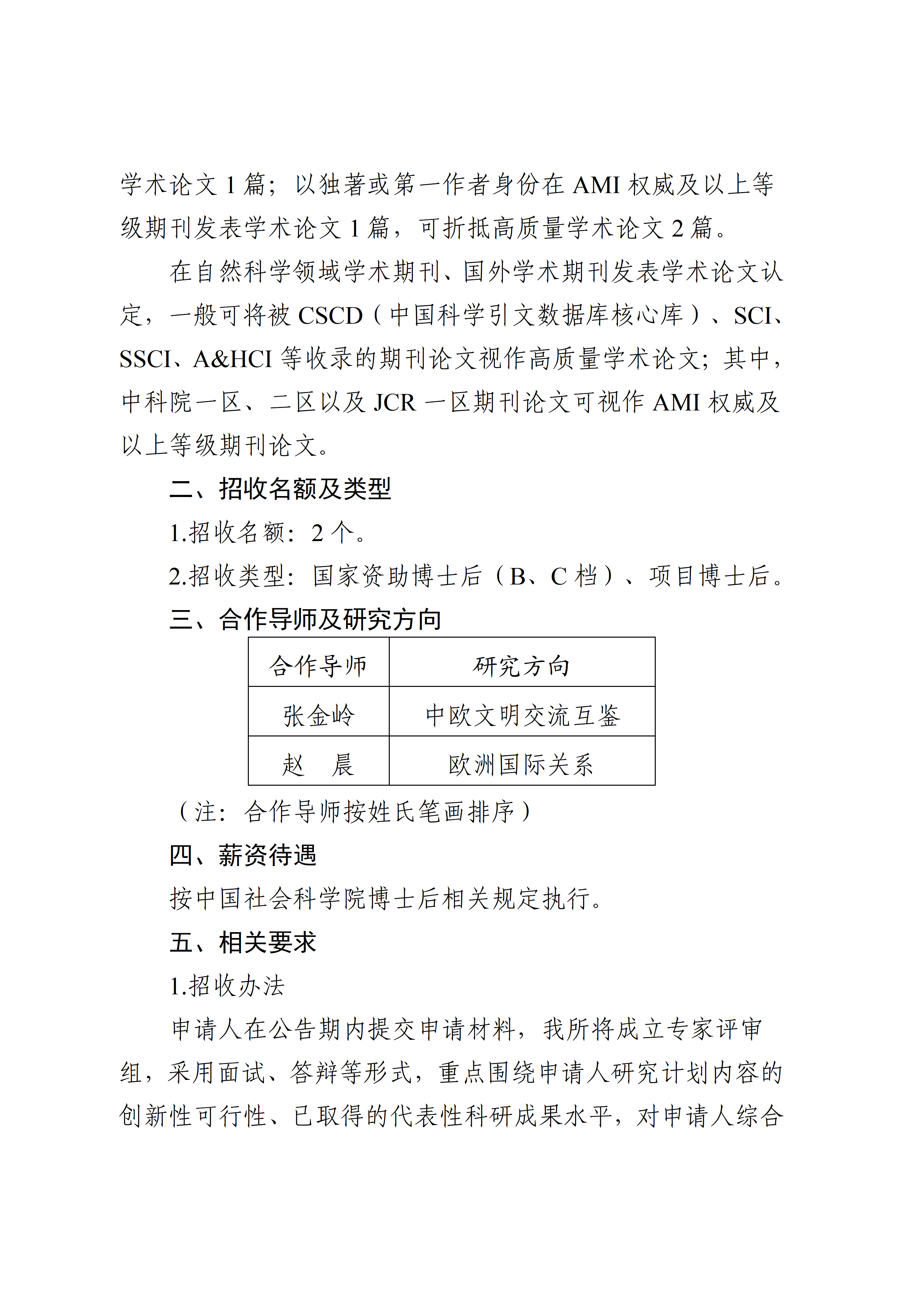
学术成果
专著/译著
期刊论文
研究报告
蓝皮书
列国志
评论文章
媒体采访
学术活动
国内研讨
国际交流
期刊/年鉴
《欧洲研究》
《欧洲研究年鉴》
研究生教育
欧洲系简介
管理公告
智库建设
中国—中东欧研究院
中国—中东欧国家智库交流与合作网络
希腊拉斯卡瑞德斯基金会中国研究中心
葡萄牙科英布拉中国研究中心
塞浦路斯中国研究中心
学会
中国欧洲学会
中国世界政治研究会
博士后流动站
博士后流动站
中国社会科学院欧洲研究所
简体中文
博士后流动站
当前页面
中国社会科学院欧洲研究所博士后流动站2026年度招收公告
2026-03-04
0
附件:
国家资助博士后研究人员计划
(
B、C 档)
申报书